園の見学はこちらから!
お知らせ
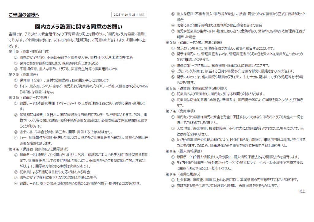
「園内カメラ」設置について
お客様各位
いつも都市型保育園ポポラーをご利用いただきありがとうございます。
この度、ポポラー各園において、子ども達の安全確保および、保育環境の向上を目的として「園内カメラ」を設置する運びとなりました。
10月より順次手配を開始しており、年内にはポポラー全園に設置完了する予定となっております。
つきましては、お客様にはカメラ設置にご理解頂き、ご同意のうえでご来園・ご利用頂きたく、各園のエントランス(受付)付近に掲示の『園内カメラ設置に関する同意のお願い』をご確認くださいませ。
今後とも、安心して通っていただける環境づくりに努めてまいりますので、何卒宜しくお願い申し上げます。

園見学・説明会
お問い合わせ・資料請求
まずはお気軽にお問い合わせください!
シフト制・土日出勤・フレックス制・在宅・働いていない日・専業主婦/主夫・お買い物中の一時預かり等様々なライフスタイルに対応します!
☆園見学会・説明会【随時】開催☆
毎月入園受付中!0歳~延長保育・慣らし保育・一時保育も可能!
よくあるご質問(FAQ)
よくあるご質問はこちらから!
			
お問い合せはこちら
ポポラー本部センター
(月~土 10:00~18:00)
※日・祝・夏季・年末年始休業
	
		
	
	
		0120-8989-08
	
		





